2025年下半年外贸形势展望
今年上半年,在特朗普反复无常的关税政策扰动之下,我国出口以强大韧性抵御住了外部不确定性。战术上把握时间窗口,启动“抢出口”、“抢转口”;战略上加强非美国家合作,推动贸易伙伴多元化。关税前景尚不明朗,美国与各方谈判结果是下半年出口的决定因素。
就对华关税而言,中美已进入相互制衡的博弈阶段,年内关税大概率维持30%的中性水平。全球对等关税大限将至,美国寻求与多国形成初步的协议框架,强硬派或将恢复对等关税。整体而言,下半年出口大概率回落,对美出口或有反弹,转口贸易降温,贸易转移韧性犹存,预计全年出口增速为2%左右。
(一)出口走势与原因剖析
2025年1-5月,我国出口总额1.48万亿美元,同比增长6%。逐月来看,1-2月增长2.3%,3月达到高点12.4%,4、5月渐次回落至8.1%、4.8%。从全球占比来看,1-3月我国出口占全球出口的比重为14.1%,略高于2023年与2024年同期。
出口表现超预期有三大原因,根源在于超预期的关税政策:一方面,4月对等关税出台之前的关税水平为20%,尚有对美“抢出口”的动力,1-3月,我国对美出口增长5%,虽较去年四季度增速(10.5%)有所放缓,但仍维持在高位,4月对等关税公布之后转向负增长。另一方面,东盟、拉美等转口地区是关税洼地,1-3月未被加征关税,4月对等关税出台后迅速下调至10%,有“抢转口”的空间,1-5月,我国对两地出口分别增长12.2%、9.5%。
原因之二是深化与非美经济体合作。1-5月,我国对非洲、欧盟、日本三地出口分别增长了18.6%、6.8%、4.5%。对等关税的出台意味着特朗普在贸易层面不再单独针对中国,而是推出无差别的全球贸易保护主义,甚至不惜牺牲传统西方盟友的利益,为各国联合抗美提供了契机。我国借此机会推动贸易伙伴多元化,得以部分分散关税风险。
原因之三是采取以价换量策略。关税支出由美国进口商承担,美企为缓解压力要求与中方共担关税成本,降价是唯一解。例如,芬太尼关税落地后,沃尔玛向部分中国供应商提出降价要求,其中要求包括厨具和服装制造商在内的供应商通过降价完全承担关税成本。1-5月,我国重点商品出口价格月均增速为-4.7%,纺织服装、箱包鞋靴、机电产品等降幅较高。


(二)关税时间线
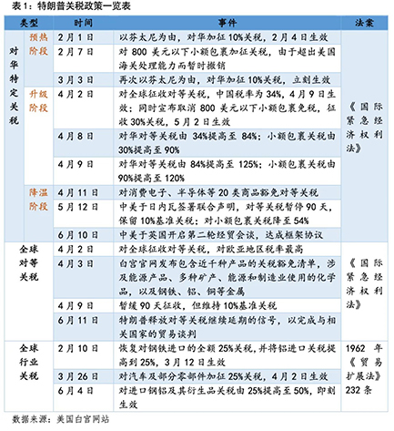
我国出口增速的节奏演变与关税政策变动高度一致,从时间线上看,自特朗普上任以来,对华关税经历了“预热—升级—降温”的跌宕过程。
预热阶段(2-3月):特朗普先后于2月1日、3月3日援引《国际紧急经济权利法》,以芬太尼为由对华累计加征20%关税,同时预告4月份即将推出全球对等关税,企业基于高关税预期加速对美“抢出口”、对东盟与拉美“抢转口”。该阶段我方反制措施较为克制,仅对价值约22%的自美进口商品征收10%~15%关税,对部分稀土实施出口管制。
升级阶段(4月初):4月2日,特朗普推出全球对等关税,以对美贸易顺差为依据(对美贸易顺差/对美出口*0.5)设定各国的关税税率,即便是对美逆差国亦被征收10%基准关税,对华关税则被设定在34%水平,我国出台对等反制关税,而后贸易摩擦急剧升温,4月9日暴涨至125%,叠加前期20%芬太尼关税,累计关税达145%。
降温阶段(4月中旬至今):事后来看,高额关税只是特朗普极限施压的手段,目的是迫使贸易伙伴签署“不对等”贸易协议。4月9日起(原定的关税生效时间),随着贸易伙伴陆续特朗普的强硬态度开始转变,对等关税被推迟90天(除中国外)。4月11日,对消费电子、半导体等20类商品豁免关税。5月14日,中美于日内瓦签署联合声明,部分对等关税被推迟90天,累计关税税率降至30%(全球基准关税10%+芬太尼20%)。尽管形势有所缓和,关税绝对水平依旧高企叠加小额包裹免税政策取消,4、5月我国对美出口连续两月下滑21%、34.5%;转口地区仍是关税洼地,转口贸易持续高增长。
在特朗普关税政策框架之下,除了特定国家关税和全球对等关税之外,还有独立于两者的全球行业关税,目的在于替代美国国内的补贴型产业政策,引导特定行业的制造业回流,保护美国国内供应链安全。该关税亦适用于我国,由于除钢铝(50%)、汽车(25%)之外的行业关税均未落地,且被豁免对等关税,故仅适用于20%的芬太尼关税。据测算,豁免商品占2024年美国自华进口的比重超过20%。


(三)国别端表现
从国别表现看,我国出口重心加速向非美地区转移,东盟、欧盟、中东是主要目的地。从我国前二十大出口国/地区的排名来看,今年1-5月,我国前四大出口国/地区的位次与2024年末保持一致,美国仍居首位,其后依次为中国香港、越南、日本。俄罗斯、墨西哥、英国、中国台湾、巴西位次下滑,印度、德国、马来西亚、泰国、印尼、阿联酋位次上升。
从增速和占比看,今年1-5月,我国对美国、韩国、俄罗斯、新加坡、巴西出口同比下滑,墨西哥持平。其中,对美国出口下降9.4%,占比跌至历史低位11.9%。对其余国家出口同比正增长,对泰国(20.9%)、越南(18.8%)、印尼(16.6%)增速最快,对越南出口占比升至历史高位5.2%。
本文区分了转口贸易和贸易转移两个概念,转口贸易的最终目的地是美国,意在规避关税;贸易转移的出口目的地即为需求终端,意在拓展非美市场。如何判断对哪些国家是转口贸易,哪些是贸易转移?简单来看,若我国对A国出口高增长的同时,美国自A国进口高增长,则认为该国充当转口国角色;若我国对A国出口高增长的同时,美国自A国进口增速较慢,则认为该国是消费终端。
我国对英国、德国、日本等发达地区出口确系贸易转移,这些国家对美出口未有明显增长。转口贸易以东盟为主,包括越南、泰国、印尼、马来西亚,中国台湾、阿联酋、印度亦发挥了一定作用。值得一提的是,无论从我国对墨出口还是美国自墨进口来看,墨西哥并未在此轮关税战中发挥转口功能。为配合美国对华关税政策,去年墨西哥对华提升关税、今年年初制定的遏制自中国进口计划,影响已然显现,后续重谈《美墨加协议》必然进一步提高原产地要求,墨西哥的中转国地位或日益受损。



(四)商品端表现
重点商品出口方面,1-5月,传统劳动密集型商品出口由涨转跌,包括箱包、服装、鞋靴、家具、灯具、玩具等,纺织原料仍有韧性;通用机械设备出口保持强劲,集成电路、汽车、平板显示模组、音视频设备、自动数据处理设备、家电、医疗器械正增长,手机出口下滑。

1. 对美出口解构
综合考虑全球对等关税、特定国家关税和全球行业关税,美国现行对华商品关税可分为四种类型。前三类均为特朗普行业关税所涉商品,加征税率分为20%、45%、70%三档。整体来看,税率越高出口增速下滑速度越快。其中,铜、药品、半导体制造设备、平板显示模组几类尚未被加征关税商品仍在“抢出口”;通信设备、电脑等电子消费品出口跌幅较大,3月底苹果公司紧急从我国向美国空运了大量iphone产品,推测这类高价值、高便携度的电子消费品“抢出口”已造成库存积压;汽车、钢铝关税税率最高,出口金额明显下滑。
其余商品均适用于第四类关税,加征税率为30%。各类商品对关税的抵抗力迥异,整体而言,低附加值的劳动密集型产品如纺织服装、鞋帽箱包、塑料橡胶等抵抗力最差,高附加值的技术密集型产品如航空器、光学医疗、机电设备、化工品、玩具等抵抗力较强。



2. 对东盟转口解构
东盟是我国第一大出口区域,越南、泰国、印尼、马来西亚是区域内前四大出口国,亦是转口贸易主要承接国,各国转口商品不尽相同。基于1~5月对四国出口商品的增长速度推断,对印尼转口商品以运输设备、矿产品、塑料橡胶、机电设备为主;对泰国转口商品主要涵盖机电设备、光学医疗、运输设备等;对马来西亚转口商品包括矿产品、运输设备、机电设备等。
对越转口商品范围最为广泛:一是原材料,尽管我国对越南的纺织制成品出口有所下滑,棉花、纱、布料等原料保持快速增长,矿产品、塑料橡胶、木材、纸等原材料出口亦增长较快;二是计算机、手机等电子消费品;三是汽车、船舶、航空器等运输设备及其零部件;四是家具灯具、药品、光学医疗等其他商品。为配合美国对华关税政策,越南开始加强进出口清关合规管理,打击灰色清关、虚假报关和规避关税行为,非法转口途径受阻,更多企业转向合规的转口加工贸易,产能转移速度加快。



下半年出口取决于两大因素:一方面,关税起决定性作用。特朗普的对华关税、全球对等关税与全球行业关税将以不同方式影响出口表现;另一方面,关税冲击之下,全球经济复苏乏力,国际组织纷纷下调经济增长预期,基本面对下半年出口的支撑不足。
(一)美国对华关税走势情景分析
对华关税影响我国对美直接出口。当前,美国对华关税分为三个层次:10%基准关税+20%芬太尼关税+暂被推迟的24%额外对等关税。在关税谈判过程中,三类关税能否取消的概率不尽相同。
1. 基准关税
确定的10%基准关税。特朗普对各国保留10%基准关税的目的十分明确,即缓解国内巨大的财政压力,这部分关税大概率不会取消。
目前,美国财政面临两重压力:一是存量债务付息压力,美债存量规模高达36万亿美元,2024年美国政府净利息支出占GDP的比重达3.1%,尽管特朗普多次施压鲍威尔,美联储仍基于通胀目标拒绝降息,债务利息成本维持高位。
二是增量债务供给压力,特朗普的“大美丽法案”已于参众两院通过,债务上限一次性提高5万亿美元,据国会预算办公室估算,法案将在未来十年增加2.3万亿至3.8万亿美元赤字。财政支出刚性,叠加政府效率部的减支效果不佳,全球基准关税成为财政增收的重要方式:截至6月24日,美国今年从关税中产生了956亿美元,同比增长134.9%,占同期税收收入总额的比重由1.5%提高至3.2%,且收入增长始于4月份对等关税推出之际。

2. 芬太尼关税
20%芬太尼关税本质上并非基于事实或贸易逻辑,而是一种政治化、工具化行为,取消的可能性不大。特朗普第一任期内,中美于阿根廷G20峰会上就加强禁毒合作达成共识,2019年我国正式对芬太尼类物质事实整类列管,2023年中美元首旧金山会晤重启禁毒合作机制后,我国持续加强管制芬太尼前体化学品。尽管积极履行联合国禁毒公约缔约国义务,美方仍反复指责我国管控不利,将中国“标签化”为芬太尼源头,既是美国政客将国内毒品危机外部化的一种典型策略,亦是为了维持关税谈判灵活性而保留的谈判筹码。

3. 对等关税
年内恢复24%对等关税的可能性较小。5月份,美国对华关税降温的速度之快超出市场预期,表明特朗普实施高关税意在极限施压以掌握谈判主导权,而非寻求与我国脱钩。短期内,美国面临内外双重掣肘,恢复对等关税的概率不大:
美国国内经济有滞胀风险。前期“抢进口”对物价起到了一定缓冲作用,关税对价格的影响尚未显现,不过随着库存消耗,关税成本最终将传导至消费者,密歇根大学民调数据显示未来一年的通胀预期达到5%。美国经济现走弱信号,今年一季度GDP增速下修至-0.5%,三年来首次萎缩,近期制造业PMI、零售销售、消费者信心均边际下行。若恢复高额关税不仅会加剧物价压力,削弱消费需求,打击企业投资信心,还会扰乱美企对华供应链稳定性,对通胀治理与经济活动造成双重冲击。
中美博弈进入相持阶段,美国对华加压空间受限:一是稀土管制,在美国出台对等关税后,我国宣布对钐、钆、铽、镝、镥、钪、钇7类中重稀土相关物项实施出口管制,美国军工、科技产业生产面临原材料短缺危机;二是农产品关税,我国是美国农产品第三大出口国,占比15%左右,大豆出口占比更是高达52%,通过提高对美农产品关税,具备撬动美国农业州选民利益的能力;三是美国国债增持,我国是美国国债的第三大海外持有者,余额约7600亿美元,占比8.5%,特朗普“大美丽法案”的顺利实施离不开主权机构增持美国国债,我国作为潜在大买家能对美国形成政策牵引。

4. 情景预测
综合来看,美国政府在当前内忧外困的局面下,尽管在政治姿态上维持对华强硬言辞,但在行动上更可能采取“有限加压+反复拉锯”的策略。政策工具向定向打击、技术管制倾斜,而非采取全面贸易惩罚措施高强度加税,以保证在谈判中留有回旋余地。
从时间节奏来看,在日内瓦共识约定的8月关税减让安排截止日期前达成全面协议的可能性不高。尽管目前双方已就稀土管制和高科技封锁同时做出让步,但在更广泛的关税与非关税壁垒议题上分歧较大,如产业补贴、技术标准、数据安全、产业链安全等领域,达成系统性协议的难度不小。2018-2019年关税战期间,中美自休战至达成协议耗时近一年。预计特朗普将继续推迟谈判期限,年内达成全面协议的概率较小。
中性情形下:我们倾向于认为年内美国对华关税维持在30%的水平。乐观情形下:不排除撤销20%芬太尼关税、仅保留10%基准关税的可能性。悲观情形下:特朗普反复无常且擅长极限施压,不排除恢复24%对等关税的可能性,关税税率提高至54%。

(二)全球关税走势情景分析
1. 谈判进展与情景分析
全球对等关税豁免大限将至,贸易谈判不及预期。特朗普再次展现出其反复无常的一面,从愿意延长谈判期限改口称“没有考虑延长各国与美国谈判贸易协议的7月9日”。此举旨在敦促各国做出让步,尽快达成原则性协议,而非“全面、一步到位”的协议。根据其自传《交易的艺术》中提到的交易四阶段:提出惊人的目标—大肆宣传造势—决策反复摇摆—获得直观的结果。显然,目前处于第三阶段,且此举确实起到了一定效果,7月2日,特朗普宣布与越南达成贸易协议,但对越关税提高至20%~40%。
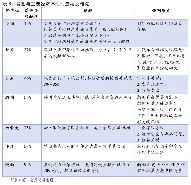
各国与美谈判进展不同,整体可分为三大派别:一是以欧盟、日本为代表的强硬派,不愿在涉及国内经济安全的议题上妥协,谈判阻力较大;二是已与美国签署自由贸易协定的国家(韩国、加拿大、墨西哥、以色列),由于双边已互免关税,谈判重点在于非关税议题,如墨加的移民与毒品管控,韩国的汇率管制与国防支出,与这类国家达成协议的难度相对较低;三是对美经济依赖度高且缺乏抵抗力的小国,如东盟被特朗普轻松“拿捏”,被迫做出牺牲本国利益的让步,谈判难度相对最低。
美欧日谈判僵持不下,行业关税反成焦点,短期内难以达成全面协议。特朗普在贸易谈判中有六大核心诉求——降低对美关税、扩大自美商品采购(农产品、能源、飞机、汽车等)、放宽美国科技监管、增加自主国防支出、购买美国国债、限制第三国转口。谈判对手方的诉求除了取消10%以上的额外关税之外,亦希望美国取消在钢铝、汽车等特定领域的行业关税。美、欧、日的谈判难点在于:一是农产品采购,日欧均不愿完全放开本国农产品市场,大米是日本始终坚守的“禁区”,食品和环保标准是欧盟法规的“红线”;二是钢铝与汽车等关键行业关税,汽车是日欧核心支柱产业,钢铝作为战略资源亦涉及国家经济安全,关税让步空间极小。
整体来看,下半年全球对等关税的变数较大,可能出现以下几种情景,我们则倾向于认为情景一出现的概率较大:
情景一:多数达成初步协议框架,少数延长期限,少数恢复对等关税。与印度、东盟等部分国家达成初步协议,但欧盟、日本等重要伙伴未谈妥,特朗普将选择有谈判诚意的伙伴延长关税豁免期限,对个别态度强硬国家恢复对等关税。
情景二:大部分达成初步协议,贸易秩序重构。若美国与多数贸易伙伴达成协议,各国做出不同程度让步,美国降低关税为回报,仍保留10%基准关税。如此全球贸易格局将出现明显阵营化,对协议国保持低关税,对少数未谈拢者维持高关税乃至进一步追加。
情景三:谈判破裂,关税战升级。特朗普扬言不愿推迟最后期限,不排除其恢复对主要贸易伙伴关税的可能性,各国可能被迫采取报复性关税,联合制裁美国。

2. 转口贸易与贸易转移形势预测
全球对等关税是决定我国下半年出口走向的关键所在:东盟兼具关税洼地与产业链转移目的地两大属性,是上半年“抢转口”的重点地区,美国与东盟的关税谈判结果决定了转口贸易能否顺利开展;贸易转移的主要目标是欧盟和日本,作为全球主要消费市场,对美国有一定替代性,与欧盟和日本的关税谈判结果决定了贸易转移能否顺利推进。
越南力求保持中立,中越之间仍有合作潜力。在中美新一轮关税战中,美国愈发重视打击“第三国转口”行为,越南被推到了风口浪尖。特朗普近期宣布与越南达成协议,对直接出口征收20%关税,对涉嫌转口的商品征收高达40%的惩罚性关税。在中美战略博弈日益激烈的背景下,越南在外交和经济政策上力求平衡与中立。一方面,中国是越南的第一大贸易伙伴和重要的产业链上游国,越南不可能完全倒向美国、与中国对抗;另一方面,越南也必须考虑与美国的贸易关系,因而有意在打击非法转口贸易方面作出一定配合。可以预见,在这一压力下,美国或将提高对原产地的认定标准,例如提升原产地构成比例、加强供应链溯源,从而对越南企业出口合规性提出更高要求。但整体来看,越南依然会努力维持与中国的正常经贸往来,合法的转口和加工贸易仍有空间,防范成为中美冲突的牺牲品,同时借机强化自身在全球供应链中的地位。
欧盟在中美之间摇摆不定,中欧关系改善程度或有限。当前,欧盟内部对于如何处理中欧关系存在分歧,鹰派主张对华防风险、去依赖,温和派倾向重启合作,导致对华政策冷热交替:一边取消对华电动汽车关税、西班牙与华签署农业协议、同步取消交往限制;另一边,欧委会主席冯德莱恩在G7会议上公开批评我国造成国际贸易秩序混乱,禁止中企参与单笔超500万欧元的政府采购医疗器械项目。不过,特朗普对欧盟屡次发难,意味着联合对抗中国也无法阻挡特朗普对欧盟征收更高的关税。中欧峰会即将召开,我国可借机进一步改善中欧关系,但在欧盟左顾右盼的行事风格之下,恐难有大的突破。
日本已实质推进对华合作,在特定领域合作空间广阔。作为美国盟友和印太战略的重要一环,日本在经贸政策上积极响应美方对“经济安全保障”的要求,如在半导体等领域配合加强对中国的出口管制。然而,日方也清楚对华合作对本国经济的重要性,今年以来在多个领域显著加强了合作:启动了自2019年以来首次高层经济对话——“第六次中日经济高层对话”,达成涵盖绿色发展、服务贸易、汽车业对话等20项共识;在贸易领域,我国重启对日本部分地区水产品的进口,并允许其开放至中国市场,这标志着两国在因福岛核废水争议而造成的贸易摩擦上的明显缓和;外交层面,中、日与韩三国外长会晤并在东京举行会谈,为今年晚些时候的三国峰会奠定了基础。
整体来看,下半年转口贸易预计将逐步回归常态:美国近期上调对越南商品的关税,释放出加强对东盟整体贸易监管的信号,未来对该地区的平均关税水平大概率将超过10%,叠加更高水平的转口关税,“抢转口”热潮或明显降温。
不过,考虑到美国在识别复杂转口路径方面仍存在明显技术和制度障碍,未来对转口贸易的执法可能更多停留在象征性压力层面,全面打击的能力有限。向东盟地区转移部分供应链仍具现实空间,美国目前对东盟的整体税率(约20%)仍显著低于对中国的加权关税水平(特朗普第一任期平均19.3%,叠加新增30%,总计约49.3%)。
贸易转移趋势仍有望保持热度。即便美国与日本、欧盟达成初步贸易框架,在国家安全、关键行业保护等领域仍将存在重大分歧,难以达成全面共识。特朗普政府一贯反复无常,在贸易保护层面对盟友与对手一视同仁,预计日欧等主要经济体仍将在中美之间维持战略回旋空间。
(三)全球行业关税走势情景分析
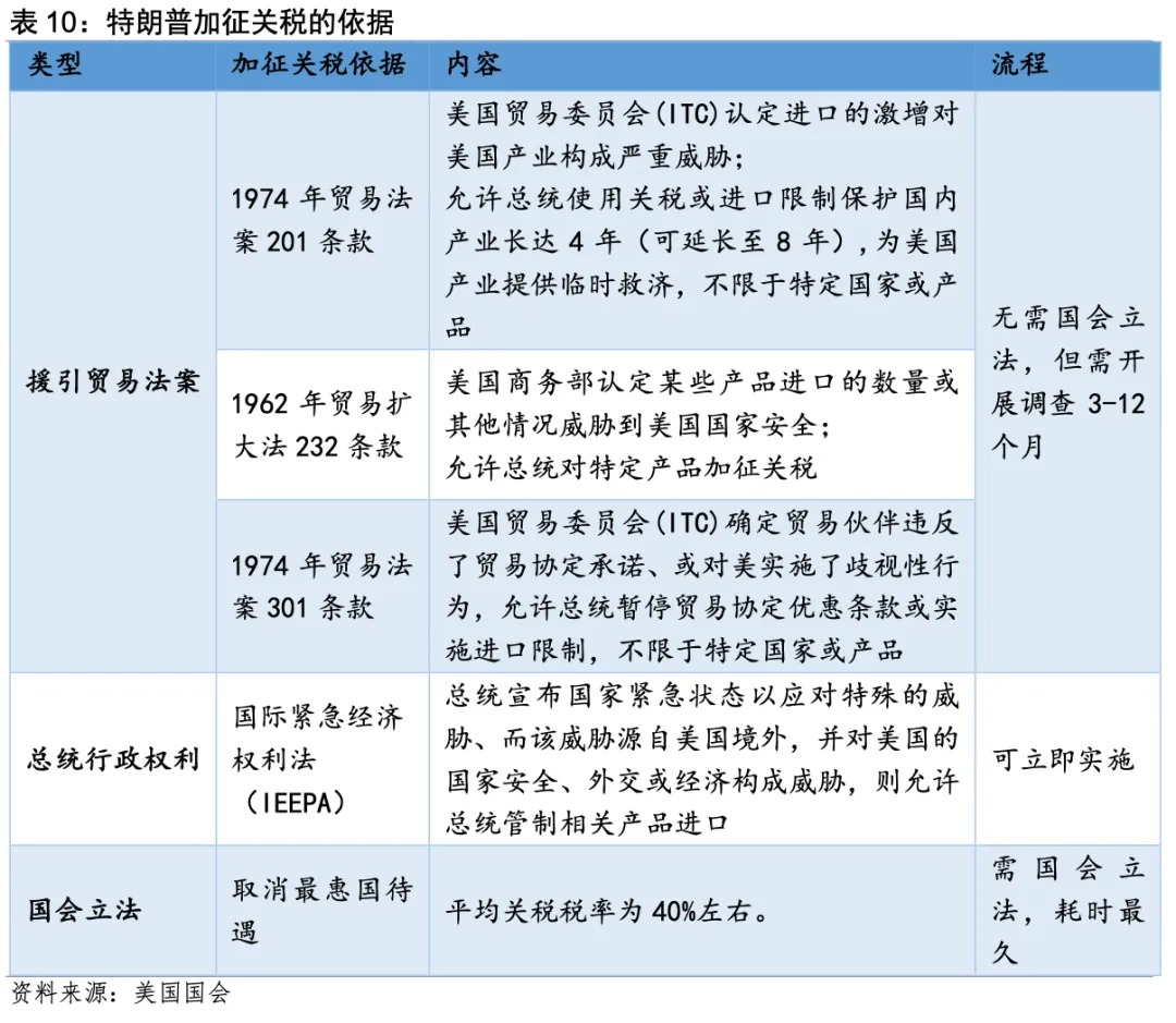
行业关税具有推动制造业回流的战略属性,决定了其将是特朗普关税政策框架中最具确定性和长期性的部分:一是聚焦战略性行业,包括金属及其衍生品(钢、铝、铜)、汽车、半导体、药品、铜、医疗、木材、电影等,特朗普曾表示其关税政策“旨在促进能源、科技、军事装备等战略行业的国内制造,而不是运动鞋和T恤,我们在其他地方也能做的很好”,低附加值的劳动密集型并不在特朗普考虑范围之内。
二是司法依据更为可靠,对华关税、全球对等关税的法律依据均为《国际紧急经济权利法》,该法案给予总统宣布国家紧急状态以应对特殊的境外威胁的权利,可立即对相关产品实施进口管制,但近期美国国际贸易法院已认定该行为违宪,能否存续存在一定不确定性。行业关税的法律依据为1962年《贸易扩展法》第232条,由美国商务部调查认定特定产品进口威胁国家安全,总统可据此采取贸易救济措施,特朗普第一任期内曾依据该法案对全球钢铝加征关税。
从特朗普的一系列表态来看,232调查将耗时半年以上,多数行业关税或将在年底落地,在此之前,除了钢铝和汽车之外的行业将继续享受关税豁免。行业关税适用于全球,不仅会直接影响我国对美出口,在其他经济体对美出口受限的情况下,各国自主消耗本地产能会也间接挤出对我国的进口需求。



(四)全球经济承压,基本面支撑不足
关税扰动全球经济,下半年出口缺乏基本面支撑。特朗普公布全球对等关税之后,IMF将2025年全球GDP增速预测值由3.3%下调至2.8%,美国、欧元区、日本以及新兴市场增长预期同步调降。WTO预计全球出口增速将下滑0.2%,大幅低于去年10月份预测值2.7%。全球经济与贸易疲弱,叠加上半年全球对美国出口抢跑,基本面对出口的支撑力不足。具体来看:
美国经济预计将在财政刺激与贸易摩擦交织中温和增长:一方面,“美丽大法案”延续特朗普第一任期的减税政策,为企业与家庭提供实质性减负。法案包括减税措施永久化、提高州与地方税扣除上限、免征小费与加班费等,结合上调债务上限和削减部分社会支出,释放了短期财政空间,预计将对消费、就业和制造业投资形成边际提振。
另一方面,关税的副作用也将逐步显现,美国经济面临滞胀风险:一是输入性通胀压力,随着前期“抢进口”库存的逐渐消耗,进口价格上涨必然推高企业生产与终端消费品价格,抵消减税效应,加剧通胀压力,抑制消费需求,并对降息形成掣肘;二是全球供应链重组进一步加剧中小企业采购不确定性,部分依赖进口组件的制造企业可能缩减生产计划。
欧元区经济将在政策扩张与美欧博弈中弱复苏。货币政策方面,根据欧洲委员会发布的《2025春季经济预测》,欧元区2025年通胀率预计从2024年的2.4%下降至2.1%,欧央行具备继续温和宽松的空间。财政政策方面,特朗普上台后“美国优先”卷土重来,欧洲迈向觉醒时代,德国通过万亿财政案,欧盟提出8000亿欧元的“重新武装欧洲”特别融资计划,首次启动《稳定与增长公约》的豁免程序,允许成员国在不触发过度赤字程序的情况下大幅增加防务开支。
但经济复苏依然阻力重重:一是外部需求减弱,美国新一轮关税威胁已对包括汽车、钢铁等重要行业造成压力,并有可能向半导体和高端设备扩散;二是消费与企业信心疲软,尽管通胀走低缓解了支出压力,但市场预期和不确定性仍然高企,居民预防性储蓄维持高位,企业部门投资需求疲软。
日本经济修复动力不足。内需方面,工资上涨与高通胀交织,消费支出上行空间有限:一方面,“春斗”工资普涨兑现,构成需求端主要支撑,另一方面,通胀持续推升消费成本,5月CPI增长3.5%,达近年来高点,部分抵消了工资上涨的积极作用。
与此同时,日本正面临外部不确定性挑战,美日谈判阻力重重,日本对美降低汽车关税的诉求恐难实现,半导体及其衍生品关税亦难获优待,支柱产业笼罩在关税阴影之中,对出口、就业均会造成不小冲击。


(五)结论
综合来看,在中性情形下,美国对华维持30%税率,全球对等关税部分恢复、整体小幅上调,行业关税年底生效,预计我国全年出口增速在2%左右。
从结构上看,转口贸易回落幅度较大,贸易转移仍有韧性。从节奏上看,去年下半年尤其是四季度对美“抢出口”力度较大,基数拉升,三、四季度出口将逐季回落。从商品端看,附加值低的劳动密集型商品或继续回落,高附加值的资本密集型商品及关税豁免商品有望保持增长。
悲观情形下,美国对华恢复对等关税,对全球主要国家恢复对等关税,全年出口预计零增长。乐观情形下,美国对华取消芬太尼关税,全球对等关税整体维持在10%~20%,预计全年出口增长3.5%。

2025年政府工作报告明确将“扩大内需”列为首位任务,提出要深入挖掘超大规模市场优势,加快培育完整的内需体系。数据显示,2024年中国社会消费品零售总额达到48.8万亿元,城乡居民人均可支配收入同比增长5.7%,为构建内循环提供了坚实的消费基础和市场潜力。要发挥内需的战略支撑作用,关键在于形成结构性、制度性的长效机制。








