网上广交会怎么搞?指引来了
第127届广交会
将于6月15日—24日在网上举办,
本届广交会如何举办?
参展企业如何“云展示”及“云营销”?
以下是参展指引之一,敬请关注!

1.具体举办时间?展期多长?
2020年6月15日—24日,展期共10天。
2.网上参展企业的范围?
出口展:参展企业为已获第127届广交会展位安排的约2.5万家企业,展位数量和位置安排以大会公布为准。
进口展:参展企业为已完成第127届广交会展位费预付的境外展团和企业,预计有来自约30个国家和地区约400家企业。
为保证广交会在网上举办的品质,延续线下实体展对参展企业的资质要求,上述范围以外的企业,可参与“同步广交会、环球享商机”第三方跨境电商平台活动。
3.展览题材具体的安排?
出口展及进口展的展区设置,参照上届实体展设置。为贫困地区参展企业设立专区,同时按其展品类别归入相应展区参展企业名单。全部展览内容同时上线。
出口展 : 按16大类商品分设50个展区,分别为电子及家电类,照明类,车辆及配件类,五金工具类,机械类,建材类,化工产品类,能源类,日用消费品类,礼品类,纺织服装类,鞋类,家居装饰品类,办公、箱包及休闲用品类,食品类,医药及医疗保健类。
进口展 : 共6大类别,分别为电子及家电类、建材及五金类、机械设备类、食品及饮料类、家居用品类、面料及家纺类。
4.广交会网上举办的具体形式?
第127届广交会将全面运用先进信息技术,在广交会官网建立全面的线上展示对接平台,已获得本届广交会展位安排的参展企业,全部上线展示,按所在展区线上参展。平台提供全天候网上推介、供采对接、在线洽谈等功能,主要包括四大板块:
►线上展示对接平台
一是企业通过上传图片、视频、3D、VR等格式的本企业和产品信息,进行多形式、多维度、便利化展示;
二是依据本届广交会展位安排数据,企业可上传虚拟展位,方便企业立体化展示形象,发布产品;
三是强化、完善搜索查询功能,采购商可通过展品分类、产品与企业关键字、展位号等方式查询产品或企业,参观企业虚拟展位。
请企业做好线上展示对接平台的展品组织和资料上传工作。
►直播营销
建立网上直播专栏与链接,为每家企业单独设立10×24小时全天候网上直播间,直播间不受时间和空间限制,企业既可以与客商在网上进行单独的面对面洽谈,也可以通过网络直播同时面向大量的客商进行宣传和推广,并提供回看点播、视频上传、互动交流、分享等功能,为企业开展个性化直播营销与沟通洽谈提供便利。
请企业提前策划直播内容并设计流程。
►供采对接
平台支持参展商、采购商发布供求信息,加强线上撮合,为交易双方提供诚信背景信息,包括采购商与会情况、登记来源地、参展商往届参展情况、是否为广交会品牌企业等,在网上复制实体展双方互信的贸易洽谈环境。为尊重、确保B2B贸易私密性,供采双方可自行选择第三方工具进行深入洽谈、确立订单等后续流程。平台还提供部分视频会议和社交软件链接,方便双方使用。平台页面提供多语言翻译支持,方便采购商与参展商沟通。
►第三方平台同步活动
第127届广交会将设立跨境电商综试区专题;同时将在部分国内第三方跨境电商平台举办主题为“同步广交会、环球享商机”活动,企业可在自愿的基础上,参加第三方电商平台的活动。相关平台的名单有待公布。
5.如何登录网上参展平台?
已获第127届广交会展位安排的约2.5万家出口展企业,以及约400家进口展企业,可使用原有参展易捷通系统的账号,登录参展平台,其他用户不可登录。国内外采购商及观众,可通过广交会官网等入口,进入线上展览平台,进行注册登录、查询企业名称、浏览企业专属页面、点击产品信息、访问企业直播间(如企业设了准入限制,观众需向企业申请获得邀请码才能进入)等线上观展操作。大会将在后续参展指引明确具体登录流程。
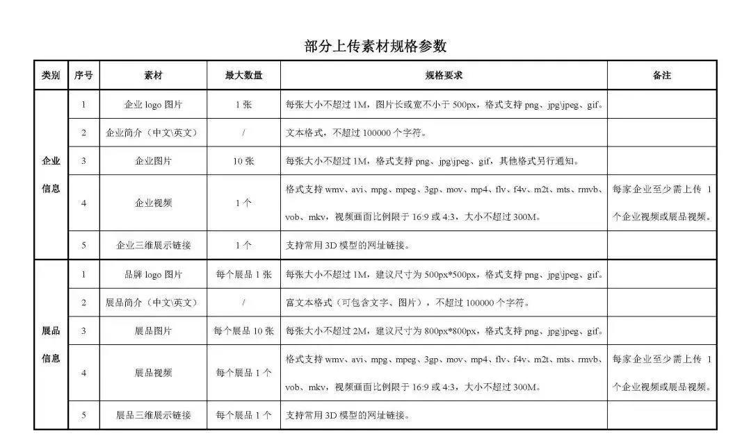
6.上传企信息和展品信息的具体要求?
目前平台还在开发,请参展企业提前准备相关素材资料,等平台5月初开放使用后,再统一上传。
时间要求:5月25日前完成全部信息上传。
技术规范:根据平台开发进度,目前先提供部分上传素材规格参数,大会将在后续参展指引继续补充。

部分上传素材规格参数
数量要求:每家企业在每个参展展区至少上传10个具有代表性的产品;获得1个以上展位的企业,每增加1个展位需增加上传5个产品;至少上传1个视频展示文件。上传展品数量不设上限;上传项目不少于下限要求。
每家企业在每个参展展区可上传一个VR格式虚拟展位。
素材建议:产品多角度外观展示图、功能性图示、文字介绍、规格技术参数;企业文字介绍及实景图片。
信息质量:每件产品须提供详细的中英文名称、产品描述。图片、视频、3D展示文件等要清晰、特点突出,展示内容尽量丰富多元。如企业有需要,可视情自定义产品编码,方便与自身数据库对接。
7.网上参展的培训怎样安排?
一是企业结合自身需求及网上展览的特点,充分做好自我培训工作;二是技术支持方将于5月组织视频培训(具体时间另行通知);三是主办方视组展工作进展,制作参展指引,分多次发布;四是各省市交易团也将视情组织参展企业进行培训。
8.如何参与2020年广交会出口产品设计奖(CF奖)评选?
2020年广交会出口产品设计奖(CF奖)的产品征集将开放至6月30日截止。请企业在提交第127届广交会网上展示产品资料时,同步选择产品是否参评CF奖。相关评选工作将延后至秋交会前后进行。
9.知识产权保护和贸易纠纷处理怎样安排?
在主办方层面,在广交会现有机制上,根据网络实际情况,在广交会官网设置专栏,为参展企业和采购商提供知识产权保护和贸易纠纷处理服务。
在参展商层面,将针对网上举办的特点,加强技术保障,建立保护机制,企业可以通过设定浏览产品、参与直播的采购商和观众范围来保护自身的知识产权。
10.其他活动安排?
广交会同期将举办网上论坛(国际贸易发展论坛、行业专题论坛)、网上签约(境内外连线举办)、新品发布(展现创新产品)等活动,由大会统一排期并组织整体宣传推广。欢迎企业积极参与和关注相关活动。
11.温馨提示
近期,广交会陆续接到有关反映,有人打着网上广交会名义,扩散虚假信息,让企业上传资料、发送相关网站链接等,甚至收取费用,影响恶劣。请参展企业务必重视:一是广交会的网上信息上传要求都将通过交易团传达到企业,一定要与交易团保持沟通;二是企业如有宣传推广等服务需求,企业可自主、自愿、自行选择服务商,主办方、承办方不作任何干涉。如果企业遇到任何单位、个人以大会名义收费的,请不要轻信,谨防上当受骗。








