2025年B2B社媒营销的破局之道
2025年,从传统的“成本中心”到如今的“增长引擎”,B2B企业正借助数据驱动和智能技术的力量,打破营销瓶颈,实现从流量获取到销售转化的确定性增长。
调研显示,75%的客户偏好自助式采购,且在接触供应商前就已完成大部分研究。这意味着B2B买家在用户旅程中拥有较高的自主性与数字化程度。相关数据显示,三分之二的销售互动行为发生在传统销售沟通之外。B2B企业必须适应买方行为的数字化转变,将社交媒体作为重要的营销渠道,通过精准的内容推送和高效的互动,满足客户在不同阶段的需求。
B2B采购决策的复杂性不断增加,多部门审核需求增加,跨部门数据整合难度加大。据相关数据显示,影响B2B买家决策的触点数量在过去十年增加一倍,采购决策平均涉及7个利益相关方,平均5个以上职能部门参与采购决策。面对如此复杂的决策链路,B2B企业需要构建多元分层的社媒矩阵,实现从精准到宽泛的用户圈层覆盖。通过矩阵化的运营,企业能够精准触达不同阶段和不同需求的客户,同时实现跨部门的协同作战,提升营销效率。
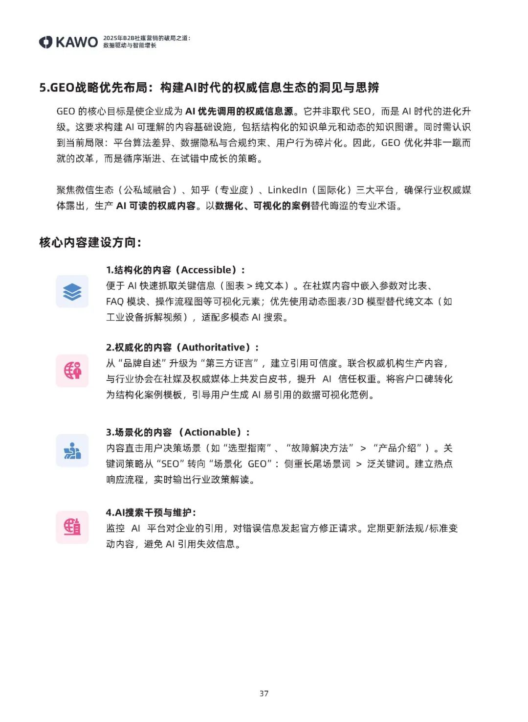
AI技术的规模化应用已成为B2B企业提升竞争力的基本需求。领先的企业将社媒列为核心渠道,逆势加码预算,通过AI技术提升人效。生成式AI的发展更是推动了B2B企业从“被动等待流量”转向“主动引导决策”的营销范式升级。一些调研机构预测,2026年传统搜索流量将下降25%,63%的网站已接收AI流量。B2B企业必须积极拥抱AI技术,通过生成引擎优化等策略,提升内容生产效率,优化协作流程,实现智能化营销。
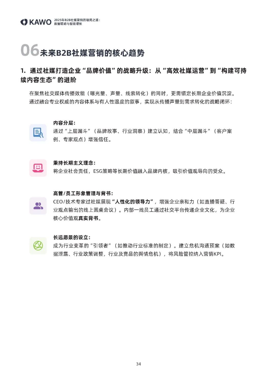
在买方行为数字化和决策链路复杂化的背景下,内容的重要性愈发凸显。B2B企业需要将社媒内容转化为可复用、可迭代的数字资产,形成品牌内容的“档案库”。企业还应通过数据驱动的方式,对内容进行精细化管理,实现从策划、创作、分发、互动到优化的全流程数据驱动,提升内容的商业价值。
数据是B2B社媒营销的核心驱动力。通过全链路追踪,B2B企业可以将社媒内容的“隐形影响力”转化为可量化的商业价值。企业还可以通过智能舆情监测系统,实现用户反馈的实时抓取与聚类分析,问题响应周期压缩,提升客户满意度。企业应构建跨平台数据智能聚合系统,自动识别发布时效规律与平台差异特征,复盘效率提升,实现数据驱动的营销决策。
AI Agent作为智能化组织工具的核心,能够为B2B企业提供创意灵感、跨部门灵活协调、多平台分发等支持,提升人机协作效率。企业还可以通过AI Agent构建内容智能复用体系,实现模块化生产与知识沉淀,降低内容生产成本。AI Agent还可以通过智能审核系统,驱动“全球合规”到“区域精准落地”,确保内容的合规性。
从策划到创作,从分发到互动,再到优化,全流程的数据驱动是实现B2B社媒营销确定性增长的关键。企业需要通过数据决策和流程重塑,实现从流量获取到销售转化的全链路优化。企业还可以通过动态归因、直观可视化等手段,量化各渠道对转化的周期性贡献,向管理层清晰直观地传递商业价值,实现数据驱动的营销决策。














































